Home›Companies›Raycaster

AI for life sciences documents

Raycaster is an AI document workspace - think Cursor for regulated content, starting with life sciences teams to draft, edit, and review submissions much faster.
Active Founders
Levi Lian
Levi Lian
Founder
Raised in a four-generation medical family, Levi chose computer science to accelerate research rather than practice it. At Stanford he worked in AI labs on early foundation model applications, then shipped enterprise-ready AI at Solvvy (acquired by Zoom), Intuit and Uber AI. Levi combines deep life-science empathy with proven AI product execution to compress drug-development timelines.
Company Launches
Raycaster - Cursor for regulatory documents in drug development
See original launch post

Hey YC 👋 I’m Levi, founder of Raycaster.

TL;DR

  • Raycaster is Devin/Cursor, but for life sciences documents instead of code.
  • It does project-level drafting across hundreds of PDFs, Word, Excel, and PowerPoints - not just “write a file from scratch.”
  • We’re starting with drug development docs (clinical, CMC, regulatory, quality) where delays and mistakes are insanely expensive.

Video (1 min): link


The problem (in plain English)

In drug development, everything important lives in documents:

  • protocols, reports, validation plans
  • batch records, specs, methods
  • Module 3, labels, responses to regulators

They’re scattered across SharePoint, Veeva, email, vendor portals, etc. When something changes - dose, batch size, impurity limit - you’re supposed to update dozens of dependent docs so nothing contradicts anything else.

Today that means:

  • Research: hunting across PDFs, Word, Excel, PowerPoints and public guidances for the right paragraph or table
  • Draft: copy-pasting into new docs and hand-editing boilerplate that “mostly” matches
  • Edit: reviewers tracking changes by eye and leaving 200 comments per document
  • Version control: folders called FINAL_v7_REALLY_FINAL_clean(2).docx and hoping nobody sends the wrong one to the agency

This happens across every stage of drug development - nonclinical → clinical → CMC → labeling. When documents drift, you get delay letters, extra review cycles, or a straight-up rejection. It’s one of the big reasons timelines slip.

ChatGPT / Copilot can draft a single file. They don’t understand a cross-document project with real regulatory consequences.


What we built

Raycaster is an AI workspace for document projects, starting with regulatory and CMC work.

Think of a repo, but for your dossiers:

  • A workspace that holds your source docs (guidances, prior submissions, lab reports, CoAs, batch records…).
  • A graph of how they depend on each other (this spec feeds this batch record feeds this Module 3 section, etc.).
  • An AI agent that can research, draft, edit, and reconcile across all of them—with citations and review controls.

Concretely:

  1. Research, with real citations
    Ask: “What does EMA say about a 5× batch size increase?” or “Which CoAs support these new commercial lots?”
    Raycaster reads mixed formats (PDF, DOCX, XLSX, PPTX), pulls out the relevant paragraphs/tables, and shows you the answer with pinned citations back to the exact page and cell.

    uploaded image

  2. Project-level drafting
    Instead of “write me a cover letter,” you say “update the batch formula + cover letter + justification for the 5× scale-up.”
    Raycaster drafts the actual Word docs in your workspace, using the research + your templates, and wires in all the cross-references.

    uploaded image

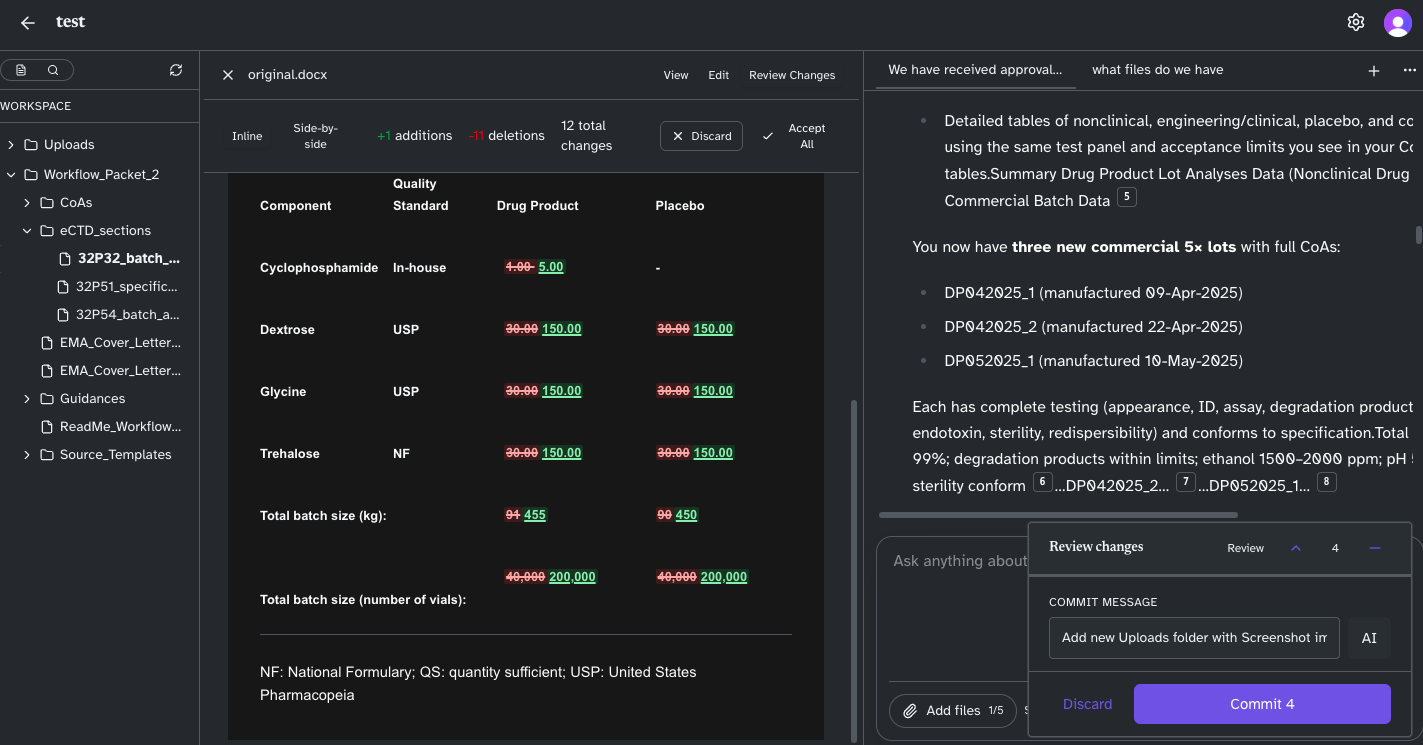
  3. Structured editing
    Editing is usually harder than drafting: “bump the batch size everywhere, but don’t touch the control batch,” “update only the EMA version,” etc.
    Raycaster does diff-aware edits: it proposes precise changes inline, shows red/green diffs, and explains why each change was made.

    uploaded image

  4. Version control + remote agents
    Every change is tracked like a commit. You see: who asked for it, what files were touched, what the diff was, and what sources were used.
    You can let Raycaster run “in the background” on a workflow (e.g. keep Module 3 in sync with new CoAs), then come in as a human reviewer to approve or tweak before anything is finalized.

All of this lives in a collaborative, access-controlled workspace, so legal/reg affairs/IT don’t freak out.


Why this is technically interesting

For devs: this is all the fun of agents and tooling, but on documents instead of code:

  • Retrieval over huge, messy, mixed-format corpora (PDF/DOCX/XLSX/PPTX, scanned tables)
  • A maintained dependency graph of citations and document links, so the agent can do impact analysis instead of one-off Q&A
  • A diff engine that understands “regulatory text” and tables (git diff , not just lines of code
  • Multi-agent workflows with strict evaluation + human checkpoints, because “just let the model commit” is not an option when the FDA is on the other side

Why we’re doing this

I started Raycaster after seeing the same pattern over and over: the science was fine; the documents were the bottleneck. Teams were shipping “AI pilots,” but the real work was still people copying text between PDFs and Word.

We think documents deserve the same treatment code got:
good tooling, real version control, and smart agents that understand context.


Ask

We’re opening prioritized access for:

  • Biopharma, med-tech, and device companies with heavy document work (regulatory, CMC, clinical, quality, safety) on major submissions or post-approval changes.
  • Engineers / researchers who care about serious agentic systems on messy document workflows and want to kick the tires or collaborate on evals/benchmarks.

If that’s you (or someone you know):

👉 Email founders@raycaster.ai with the subject “YC Pilot” and 2-3 sentences about your team + doc stack, or just ping me at raycaster.ai.

uploaded image

Jobs at Raycaster
New York, NY, US / Remote
$40 - $130 / hourly
3+ years
New York, NY, US / Remote
$40 - $130 / hourly
3+ years
New York, NY, US
$100K - $500K
0.50% - 4.00%
1+ years
New York, NY, US
$100K - $160K
2.00% - 10.00%
3+ years
Raycaster
Founded:2024
Batch:Fall 2024
Team Size:3
Status:
Active
Location:New York
Primary Partner:Diana Hu