
Watch our launch video here.
tl;dr: Banks, credit unions, and fintechs spend billions to train and employ staff to handle complex systems and ever-growing service portfolios. Our AI agents make your teams 10x faster by navigating existing systems, surfacing the right information, and even communicating compliantly with your customers.
Lukas Haffer (CEO, Stanford GSB 23) spent the past 4 years deploying core banking systems and outsourcing banking processes as Chief of Staff for Europe at Avaloq (one of the world’s leading core banking system providers).
Isaiah Williams (CTO, Stanford CS 22) spent the past 4 years building conversational AI and production ML applications as a Senior ML engineer at EliseAI (one of the world’s leading conversational AI companies).
Lending & Onboarding: 300,000+ loan officers spend hours on the phone or e-mail getting applicants to complete their applications before they churn to competitors - our AI agent Leo does not give up until he has all the documents he needs.
Even if we pre-qualify more applicants, we don’t close more loans - because my loan officers can only have one conversation at a time.
Customer service: 30,000+ daily service requests present an insane challenge to the staff of a mid-sized bank, trying to navigate multiple outdated systems and product categories - our AI agent Tom navigates their systems, surfaces the right information, and drafts responses to your clients.
Customer support has become an insane job - my teams need to navigate 15 different systems just to help 1 customer.
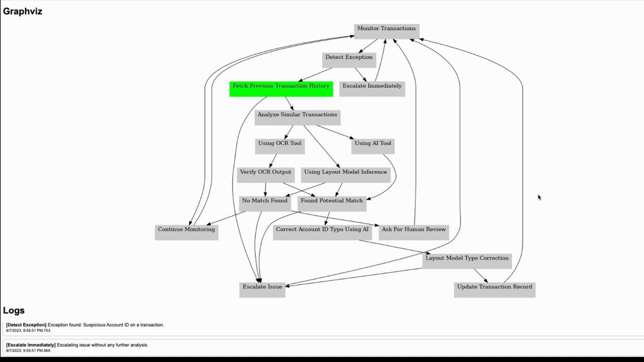
Back-office: at one bank 50,000+ payments are halted every day for reasons as simple as a typo in the recipient account ID - our AI agent Anna analyzes unstructured financial information to recommend resolutions.
Even with 99% STP-rates (straight through processing) in payments, we have to manually handle thousands of exceptions.
Antiquated systems and manual exception handling slow down crucial banking processes, costing banks billions. Traditional robotic process automation (RPA) could not handle unstructured information. Traditional chatbots quickly reach their limits of usefulness. And custom ML applications take months (if not years) to develop from scratch.
Cascading AI agents integrate with the bank's existing IT infrastructure (in their private cloud or on-premise), learn to use their systems, and work with unstructured financial data to automate core processes.
Banking IT is broken: 30 year old legacy systems, failing RPA projects and millions of people doing manual repetitive work. Over years in the industry, we saw how the financial industry was struggling to deal with mountains of unstructured data and failed to live up to customer expectations. Loan applicants have to go through humiliatingly slow application processes when they really needed someone to count on (no wonder look-to-book churn rates are at 65-80%) - the mania of manual workflows has to end\Money runs the world. Banks are critical and we need fresh talent to shake up a $25T industry.
Unlocking $1T in value for global banks and making banking magical for billions of customers